If there is not enough light in the room, the fan turns on. The main element of the project is the Timer LM555 microchip.
Download attachments:
- Light sensitive circuit (1).jpg (550 Downloads)
- Light sensitive circuit (2).jpg (569 Downloads)
- Light sensitive circuit (3).jpg (618 Downloads)
- Light sensitive circuit (4).jpg (562 Downloads)
Additional Info
-
What you will learn:
- Engineering:
- - Selection and connection of the components.
-
Expected Time:
Less than 5 hours
-
Materials & Recycled Materials:
- - microcontroller TIMER LM555
- - a RECYCLED fan from a computer
- – direct current without brushes 12V
- - photo resistor
- - potentiometer 500kOhm
- - battery 12V (power)
- - resistor 1kOhm
- - resistor 100kOhm
- - a prototype board
- - RECYCLED wires
- - condenser 22nF
- - multimeter
- - oscilloscope (optional)
-
Guide:
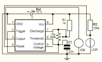
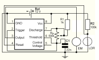
- 1. The circuit is made on the basis of an astable operation. ‘’Light sensitive circuit (1).jpg’’. The only changes are that the second connected resistor in series from the astable circuit (coming from the 7th chip leg/ discharge) is replaced by a potentiometer and that the chip reset/ acceptance and the output/ exit are brought to the components which cause a specific operation.
- 2. From the positive pole the resistor (R2) is brought to the reset and the path continues to the light-dependent resistor which is earthed on the other side. The light-dependent resistor controls the conditions in the room.
- 3. In case the room darkened, it would trigger a state “1” at the exit. At the exit there is a fan, which is also earthed to the other side.
- 4. The function of the fan depends on the light-dependant resistor. When it triggers the state “1”, the fan starts working/ rotating and it stops when the resistor detects the state “0” or there is enough light in the room.
- 5. Before assembling the circuit, it was tested in the MultiSim “Light sensitive circuit (2).jpg” programme.
- 6. Composite circuit ‘’Light sensitive circuit (3).jpg’ 7. A circuit plan in sPlan ‘’Light sensitive circuit (4).jpg’’
-
Further Steps:
- Change at the exit – a light or a loud speaker can be added there.
- External Links:
-
Software used in the project:
- - sPlan software
- - MultiSim software
- Difficulty level: Easy
- Developed By: SIC Lubljiana
Media
No media available for this project

Comments